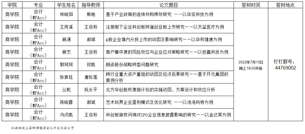
华东理工大学专业学位硕士论文7月10日答辩公告

2022-07-07 发布者:MPAcc项目

1657159674153048217.png